 |
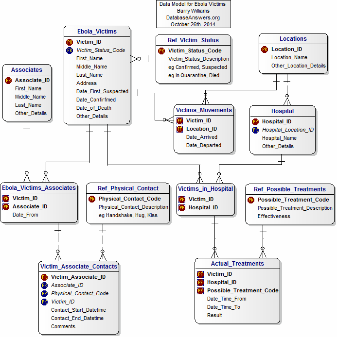
An Access Database is available.
If you are new to Data Models, this page of my new Tutorial will help you understand the Data Model.
Barry Williams
Principal Consultant
Database Answers Ltd.
London, England
October 26th. 2014
|
© DataBase Answers Ltd. 2014
|