Database Answers New Look Shoppers
Printer Printer-friendly version

Home Ask a Question Best Practice Careers Contact Us Data Models Search Site Map
Data Model for  Retail Sales   
We would be glad to have your comments.


Conceptual Data Model (ERD)
This is a Top-Level Model is intended for discussion with business users.

Conceptual Data Model

Logical Data Model (ERD)
This is the first step towards creating a Database.

Logical Data Model

1) KPI Promotion Data Mart Conceptual Data Model
This Model is intended for discussion with business users.

Conceptual Data Model

2) KPI Promotion Data Mart Logical Data Model
This Model is intended for discussion with Data Analysts, DBAs and
other technical people interested in the implementation of the Database.

Logical Data Model
3a) Retail Dimensional Model - Conceptual

3b) Retail Dimensional Model - Logical

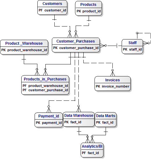
4) Retail Data Warehouse - Conceptual Data Model

5) Retail Data Warehouse - Logical Data Model

  6) Retail Data Warehouse - Physical Data Model


Barry Williams
Principal Consultant
Database Answers Ltd.
London, England
June 17th. 2017


© Database Answers Ltd. 2018
About Us Contact Us