Database Answers Pestle and Mortar used to prepare Natural Disease Treatments

Printer Printer-friendly version.

Home Ask a Question Careers Contact us Data Models First Timers Search Site Map
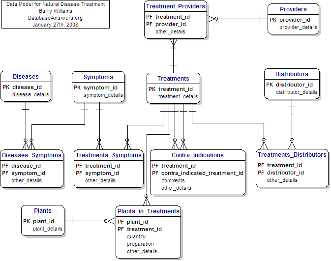
Natural Disease Treatments
An Access Database is available on demand.
The User Requirements have been defined.

This page of my new Tutorial will help you understand the Data Model.

Natural Disease Treatments Data Model Useful Links :-
  • Natural Cures/ Alternative Therapies in Wikipedia


    Barry Williams
    26th. January 2008
    Principal Consultant
    Database Answers.org

     

  • Home Ask a Question Careers Contact us Data Models First Timers Search Site Map