Database Answers Header Kyomizu Dera, Japan
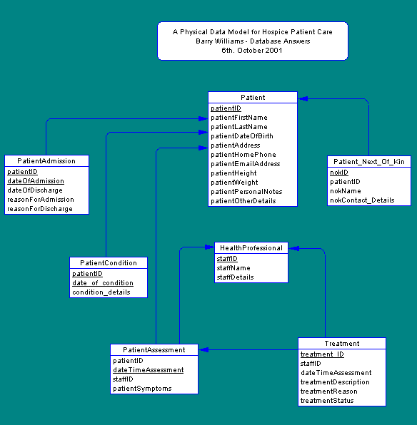
Physical Data Model for Hospice Patient Care
Home Ask a Question Careers Data Models FAQs SQL Scripts Search Site Map  

A Conceptual Data Model is available.

Physical Data Model for Hospice Patient Care

Barry Williams
Principal Consultant
Database Answers


[ Home Page | Ask Us a Question | Day in the Life | Email Us | FAQs | Search & Site Map ]

© IceBreaker WebDesigns 2001