Database Answers Logo

The Hospice is just out of sight (in Fiji)
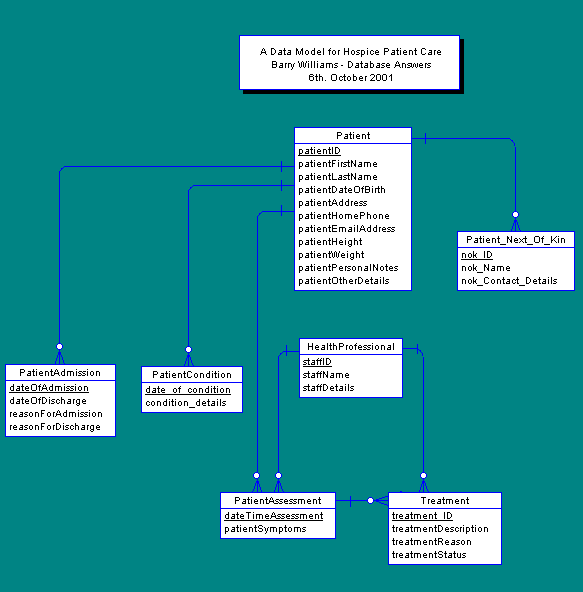
A Data Model for Hospice Patient Care

A Physical Data Model has been produced, the Draft Requirements have been defined, and a Conceptual Data Model is shown here ...

Conceptual Data Model for Hospice Patient Care

Barry Williams
Principal Consultant
Database Answers


[ Home Page | Ask Us a Question | Day in the Life | Email Us | FAQs | Site Map ]

© IceBreaker WebDesigns 2000